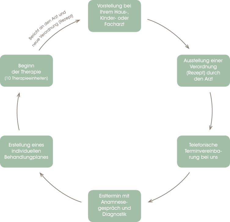
Ablauf/Kosten

Rezept

Die Logopädie-Verordnung muss (von den Krankenkassen vorgeschrieben) Folgendes enthalten:

Vorderseite (Quelle: https://www.kbv.de/html/22246.php)
  • Patientendaten
  • Ausstellungsdatum (der erste Termin muss spätestens 28 Tage nach Ausstellung des Rezeptes erfolgen, ansonsten wird die Therapie von den Krankenkassen nicht übernommen, ggf. kann ein spätester Behandlungsbeginn vom Arzt auf dem Rezept eingetragen werden)
  • Kreuz bei Hausbesuch ja/nein
  • Therapiedauer 30, 45 oder 60 Minuten
  • Anzahl der Behandlungen
  • wöchentliche Frequenz der Behandlungen
  • Diagnoseschlüssel
  • Angabe Diagnose und Leitsymptom

Hausbesuch und Therapie in der Praxis

  • Patienten, die nicht in der Lage sind, uns persönlich in der Praxis zu besuchen, können sich von ihrem Hausarzt ein Rezept für einen Hausbesuch verordnen lassen. Dann können wir Sie problemlos zu Hause oder in ihrer gewünschten Einrichtung behandeln.